7月3日,由威尼斯9499登录入口教师教学发展中心承办的第四届教学大赛暨第三届云南省高校教师教学大赛选拔赛决赛落下帷幕。威尼斯9499登录入口共推选两名教师参赛,最终取得一等奖一名、二等奖一名的优异成绩。
![C:\Users\威尼斯9499登录入口\AppData\Roaming\Tencent\Users\158418214\QQ\WinTemp\RichOle\XC`UXK%341(2[A]066[}[SF.png](/images/19/07/05/18ws48hr4q/clzy_image001.jpg)
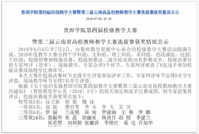
威尼斯9499登录入口一直高度注重教师教学能力培养,将教学能力比赛作为以赛促教、以赛促改的重要契机和有效途径,给予了全方位支持。自学校下发通知以来,学院领导对此项赛事高度重视,进行了深入动员和精心组织。在全面听课、检查教学文档以及听取师生意见的基础上,遴选出李冬、周俊老师参加校级初赛。
2019年度教学大赛分为文科组、理工科组、术科组、思政课组4个学科组,包括校级初赛和校级决赛2个阶段。比赛中,威尼斯9499登录入口两位参赛教师充分发挥自己的专业特长,力争展示威尼斯9499登录入口的专业特色和课程教学特色,尤其是在答辩环节,参赛教师回答问题思路清晰,逻辑清楚;有针对性地进行教学反思,提出改进设想,展现扎实的理论与实践功底。最终,通过专家网评(送审)、现场教学、专家会评等环节后,李冬老师获得校级决赛一等奖,周俊老师获二等奖。

此次比赛竞争激烈,我院参赛的青年教师沉着冷静,终以优异的表现获得佳绩,展现了我院教师教学能力与实力,展示了我校一线教师的精神风貌,为学院争得了荣誉。
